索 引 号:758946529/2025-00186主题分类:政务信息发布机构:市烟草局
发文日期:2024-12-31文  号:主 题 词:
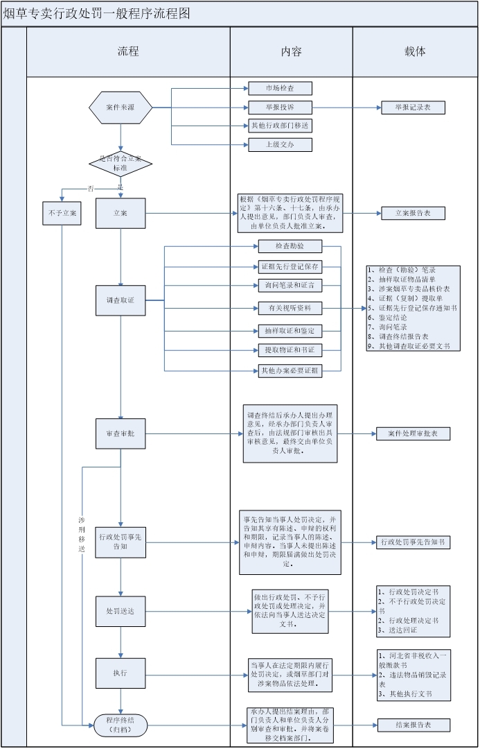
名  称:霸州市烟草专卖局行政处罚一般程序流程图(含电子烟)
霸州市烟草专卖局行政处罚一般程序流程图(含电子烟)

                                 霸州市烟草专卖局行政处罚一般程序流程图(含电子烟)

打印此页 关闭窗口
 
Copyright 2014 BaZhou China All Rights Reserved
本网站由河北省霸州市人民政府办公室主办
版权为河北省霸州市人民政府办公室所有