索 引 号:
758946529/2025-00187
主题分类:
政务信息
发布机构:
市烟草局
发文日期:
2024-12-31
文 号:
主 题 词:
名 称:
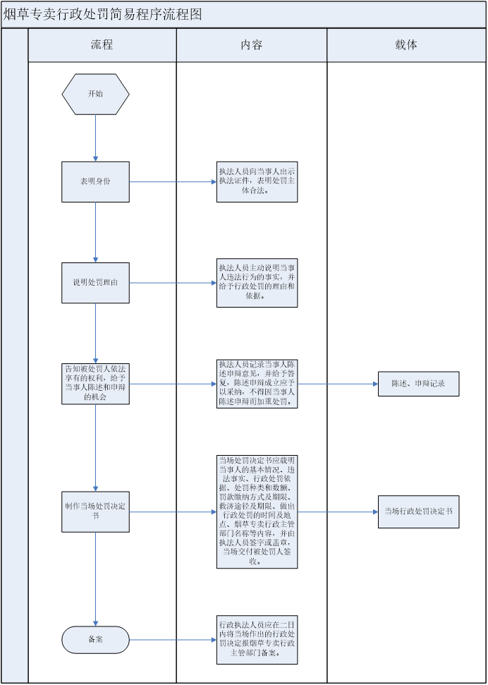
霸州市烟草专卖局行政处罚简易程序流程图(含电子烟)
霸州市烟草专卖局行政处罚简易程序流程图(含电子烟)
霸州市烟草专卖局行政处罚简易程序流程图(含电子烟)
打印此页
关闭窗口
Copyright 2014 BaZhou China All Rights Reserved
本网站由河北省霸州市人民政府办公室主办
版权为河北省霸州市人民政府办公室所有